甘肃陇神戎发药业股份有限公司的网站标识

投资者关ç³
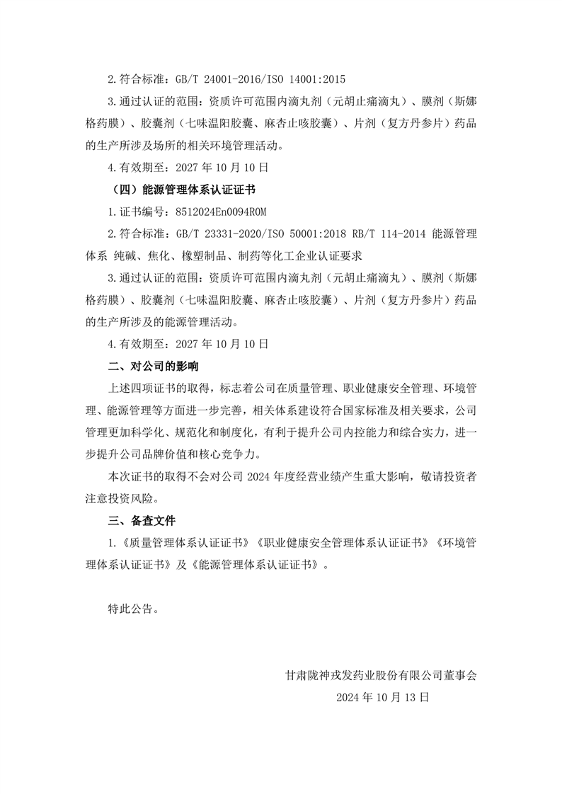
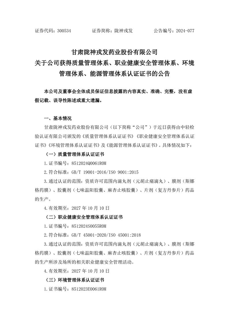
关于公司获得质量管理体系、职业健康安全管理体系、环境管理体系、能源管理体系认证证书的公告
日期:2024-10-14
来源:
浏览次数:
分享:

在线商城

陇神京东元胡止痛滴丸

陇神京东元胡止痛滴丸

百利青禾店

百利青禾店

普安康宣肺止嗽合剂

普安康宣肺止嗽合剂

抖音商城

抖音

抖音