甘肃陇神戎发药业股份有限公司的网站标识

投资者关ç³
甘肃药业集团科技创新研究院有限公司审计报告(希会审字(2025)0225号)
日期:2025-03-25
来源:
浏览次数:
分享:

在线商城

陇神京东元胡止痛滴丸

陇神京东元胡止痛滴丸

百利青禾店

百利青禾店

普安康宣肺止嗽合剂

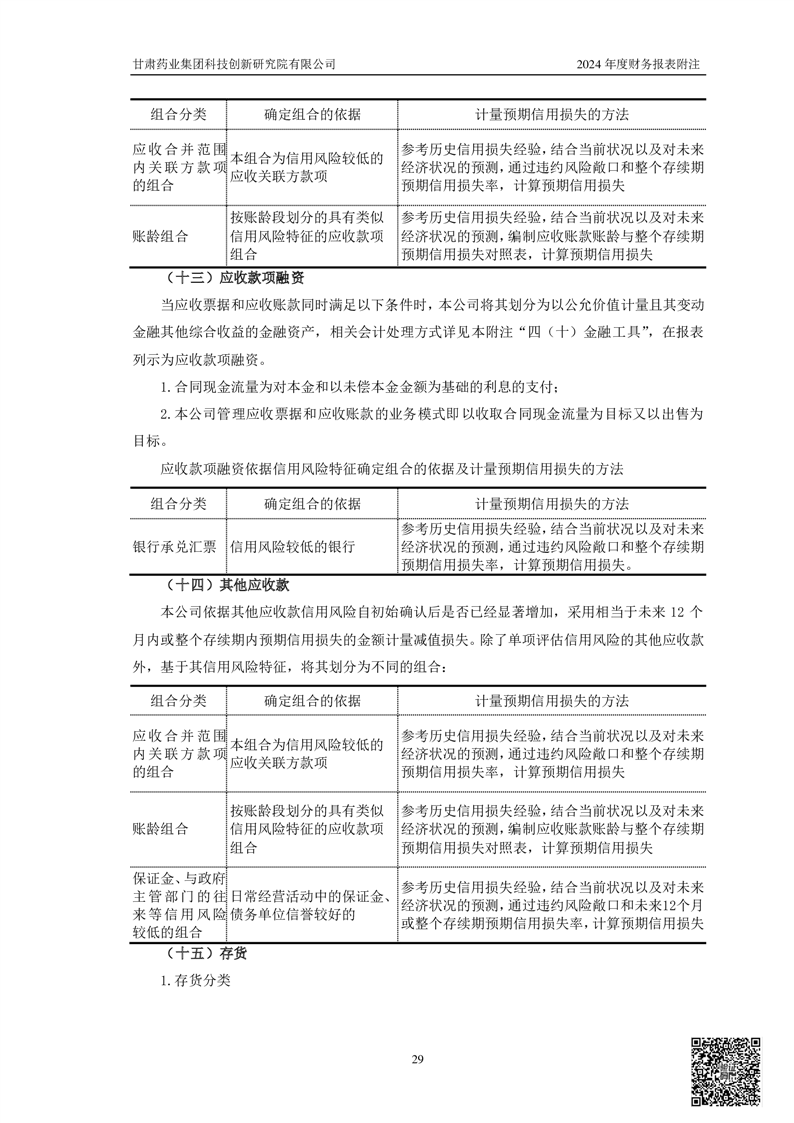
普安康宣肺止嗽合剂

抖音商城

抖音

抖音