甘肃陇神戎发药业股份有限公司的网站标识

投资者关ç³
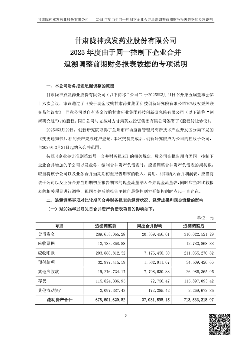
关于甘肃陇神戎发药业股份有限公司2025年度由于同一控制下企业合并追溯调整前期财务报表数据的专项说明
日期:2026-04-03
来源:
浏览次数:
分享:


在线商城

陇神京东元胡止痛滴丸

陇神京东元胡止痛滴丸

百利青禾店

百利青禾店

普安康宣肺止嗽合剂

普安康宣肺止嗽合剂

抖音商城

抖音

抖音