ãã ä¸ºäºæ¨è¿é£åä¿å¥é£å欺è¯åèåå®£ä¼ æ´æ²»å·¥ä½å纵深åå±ï¼å 强对åå°æ´æ²»å·¥ä½çæå¯¼ï¼å
¨å½é£åä¿å¥é£å欺è¯åèåå®£ä¼ æ´æ²»å·¥ä½é¢å¯¼å°ç»åå
¬å®¤ç»ç»ç¼åäºãé£åä¿å¥é£å欺è¯åèåå®£ä¼ æ´æ²»é®çãï¼ä»åºæ¬å¸¸è¯ãç产ç»è¥è®¸å¯ãæ ç¾æ è¯ãç¹æ®é£åãè¿å£é£åãèåå®£ä¼ ãæ¬ºè¯éå®å广å审æ¥ä¸ç管ãéæ³æ·»å 忣æµçæ¹é¢ï¼å¯¹æ´æ²»ç¸å
³æ³å¾æ³è§ãè§å®çè¿è¡äºç³»ç»æ¢³çï¼å¹¶éç¨é®ççæ¹å¼ï¼ä¾¿äºåå°ç管é¨é¨å¨æ´æ²»å·¥ä½ä¸åèã
ããï¼1ï¼ä»ä¹æ¯é£åï¼
ããé£åæ¯æâåç§ä¾äººé£ç¨æè
饮ç¨çæåååæä»¥åæç
§ä¼ ç»æ¢æ¯é£å忝ä¸è¯æçç©åï¼ä½æ¯ä¸å
æ¬ä»¥æ²»ç为ç®ççç©åâã
ããï¼2ï¼ä»ä¹æ¯ç¹æ®é£åï¼
ãããé£åå®å
¨æ³ã第ä¸ååæ¡è§å®âç¹æ®é£åâæ¯æä¿å¥é£åãç¹æ®å»å¦ç¨éé
æ¹é£åãå©´å¹¼å¿é
æ¹é£åçã
ããï¼3ï¼ä»ä¹æ¯ä¿å¥é£åï¼
ããä¿å¥é£åï¼æ¯æå£°ç§°å
·æä¿å¥åè½æè
以补å
ç»´çç´ ãç¿ç©è´¨çè¥å
»ç©è´¨ä¸ºç®ççé£åãå³éå®äºç¹å®äººç¾¤é£ç¨ï¼å
·æè°èæºä½åè½ï¼ä¸ä»¥æ²»çç¾ç
为ç®çï¼å¹¶ä¸å¯¹äººä½ä¸äº§ç任使¥æ§ãäºæ¥æ§ææ
¢æ§å±å®³çé£åã
ããï¼4ï¼âä¿å¥åâä¸âä¿å¥é£åâçåºå«ï¼
ããä¿å¥é£åå
·ææç¡®çæ³å¾å®ä½ï¼ä¿å¥é£åçç管æ³å¾ä¾æ®ä¸ºãä¸å人æ°å
±åå½é£åå®å
¨æ³ãï¼äº§å屿§ä¸ºé£åãâä¿å¥åâæ²¡ææç¡®çæ³å¾å®ä¹ï¼ä¸è¬æ¯å¯¹äººä½æä¿å¥åæäº§åçæ³ç§°ï¼è¯¸å¤åªä½æ¥é䏿¶åçä¿å¥åï¼å®ä¸ºå
è¡£ãåºå«ã卿¢°ãçç仪ã饮水æºçï¼èéé£åæä¿å¥é£åã
ããå®£ä¼ æ¥éåçç®¡æ§æ³è¿ç¨ä¸ï¼é¦å
åºä¾æ³è¾¨å«äº§å屿§ï¼æ¸
æ°çå®äº§åæ¯é£åè¿æ¯ç¨åï¼æ¯ä¿å¥é£åãæ®éé£åè¿æ¯ææ¯æå®³é£åï¼æ¥éãæä»¶åæä¹¦ä¸åºæ ¹æ®äº§åçå®é
屿§ï¼ä¾æ³è§è表述产ååç§°ï¼ä¸è½ä¸æ¦ç¬¼ç»è¡¨è¿°ä¸ºâä¿å¥åâï¼é æäºå®ä¸æ¸
ãç管éä½åä¿¡æ¯è¯¯å¯¼ã
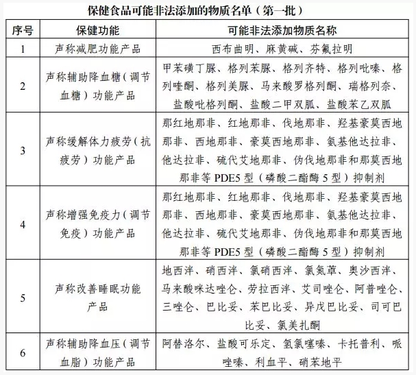
ããï¼5ï¼é£åä¿å¥é£å欺è¯åèåå®£ä¼ æ´æ²»çéç¹é®é¢æåªäºï¼
ããé£åãä¿å¥é£å欺è¯åèåå®£ä¼ æ´æ²»ï¼å¿
é¡»åæé®é¢å¯¼åï¼æ²»ç以ä¸5ç±»è¿æ³è¿è§è¡ä¸ºï¼
ããä¸ãæ¯æªç»è®¸å¯ç产ãç»è¥ãè¿å£é£ååä¿å¥é£åè¡ä¸ºï¼
ããäºãæ¯é£ååä¿å¥é£åæ ç¾èåæ è¯å£°ç§°è¡ä¸ºï¼
ããä¸ãæ¯å©ç¨ç½ç»ãä¼è®®è¥éãçµè§è´ç©ãç´éãçµè¯è¥éçæ¹å¼è¿æ³è¥éå®£ä¼ ãæ¬ºè¯éå®é£ååä¿å¥é£åè¡ä¸ºï¼
ããåãæ¯æªç»å®¡æ¥åå¸ä¿å¥é£å广å以ååå¸èåè¿æ³é£ååä¿å¥é£å广åè¡ä¸ºï¼
ããäºãæ¯å
¶ä»æ¶åé£åãä¿å¥é£å欺è¯åèåå®£ä¼ çè¿æ³è¿è§è¡ä¸ºã
ããï¼6ï¼ãé£åå®å
¨æ³ã对é¢å
è£
é£åï¼å«ä¿å¥é£åï¼æ ç¾æ è¯ç¦æ¢èåå®£ä¼ ï¼æåªäºæ¡æ¬¾ä½åºäºè§å®ï¼
ãããé£åå®å
¨æ³ã第ä¸å䏿¡è§å®ï¼é£ååé£åæ·»å åçæ ç¾ã说æä¹¦ï¼ä¸å¾å«æèåå
容ï¼ä¸å¾æ¶åç¾ç
é¢é²ãæ²»çåè½ãç产ç»è¥è
对å
¶æä¾çæ ç¾ã说æä¹¦çå
容è´è´£ãé£ååé£åæ·»å åçæ ç¾ã说æä¹¦åºå½æ¸
æ¥ãææ¾ï¼çäº§æ¥æãä¿è´¨æçäºé¡¹åºå½æ¾èæ æ³¨ï¼å®¹æè¾¨è¯ãé£ååé£åæ·»å åä¸å
¶æ ç¾ã说æä¹¦çå
容ä¸ç¬¦çï¼ä¸å¾ä¸å¸éå®ã
ãããé£åå®å
¨æ³ã第ä¸åå
«æ¡è§å®ï¼ä¿å¥é£åçæ ç¾ã说æä¹¦ä¸å¾æ¶åç¾ç
é¢é²ãæ²»çåè½ï¼å
容åºå½çå®ï¼ä¸æ³¨åæè
夿¡çå
容ç¸ä¸è´ï¼è½½æéå®äººç¾¤ãä¸éå®äººç¾¤ãåææåæè
æ å¿æ§æååå
¶å«éçï¼å¹¶å£°æâæ¬åä¸è½ä»£æ¿è¯ç©âãä¿å¥é£åçåè½åæååºå½ä¸æ ç¾ã说æä¹¦ç¸ä¸è´ã
ããï¼7ï¼åå«çé¨å
¬å¸çå¯ç¨äºä¿å¥é£åçç©åååï¼æåªäºåç§ï¼
ãã人åã人åå¶ã人åæãä¸ä¸ãåè¯èã大èã女è´åãå±±è±è¸ãå·çèãå·è´æ¯ãå·èã马鹿èã马鹿è¸ã马鹿骨ã丹åãäºå ç®ãäºå³åãå麻ã天é¨å¬ã天麻ã太ååãå·´æå¤©ãæ¨é¦ãæ¨è´¼ãçè¡åãçè¡æ ¹ã车ååã车åèãåæ²åãå¹³è´æ¯ãçåãçå°é»ãçä½é¦ä¹ãç½åãç½æ¯ãç½èãç½è±è»ãç³å³æãç³æï¼éæä¾å¯ä½¿ç¨è¯æï¼ãå°éª¨ç®ãå½å½ã竹è¹ã红è±ã红æ¯å¤©ã西æ´åãå´è±è¸ãæçèãæä»²ãæä»²å¶ãæ²èåãç¡ä¸¹ç®ãè¦èãèæ¯ã补骨èãè¯åã赤èãè¿å¿ã麦é¨å¬ãé¾ç²ã佩å
°ãä¾§æå¶ãå¶å¤§é»ãå¶ä½é¦ä¹ãåºäºå ãåºç«æãæ³½å
°ã泽泻ãç«ç°è±ãç«ç°èãç¥æ¯ãç½å¸éº»ãè¦ä¸è¶ãéè麦ã鿍±åãéç®ãåæ´ãåæ´è±ãå§é»ãæ³å£³ãæ³å®ãæåä»ãçç ãç»è¡èãè¡è¦å·´ãèèãèèãéèåãé¦ä¹è¤ãé¦éã骨ç¢è¡¥ãå
åãæ¡ç½ç®ãæ¡æãæµè´æ¯ãçæ¯èã积éªèãæ·«ç¾è¿ãèä¸åãéèè±ãé¶æå¶ãé»èªãæ¹åè´æ¯ãçªæ³»å¶ãè¤è§ãè¶æ©ãæ§å®ãè²é»ãèºèãèè¶ãé
¸è§ã墨æ±è²ãç大é»ãçå°é»ãé³ç²ã
ããï¼8ï¼åå«çé¨å
¬å¸çä¿å¥é£åç¦ç¨ç©åååï¼æåªäºåç§ï¼
ããå
«è§è²ãå
«é麻ãåéåãå鿍é¦ãå±±è¨èªãå·ä¹ã广é²å·±ã马æ¡å¶ã马é±åãå
è§è²ã天ä»åãå·´è±ãæ°´é¶ãé¿æ¥è±ãçéãç天åæãçåå¤ãçç½éåãçç¼æ¯ãç½é丹ãç³èãå
³æ¨éãååç¢ã夹竹æ¡ãæ±ç ã米壳ï¼ç½ç²å£³ï¼ã红å丹ãçº¢è±æã红è´é¦ã红ç²ãç¾è§æãç¾è¸¯èº
ã丽æ±å±±æ
å§ã京大æãææå±±æµ·æ£ ãæ²³è±ãé¹ç¾è±ãéå¨è«ãé±¼è¤ãæ´å°é»ãæ´éè±ãçµçåãç ç³ï¼ç½ç ã红ç ãç éï¼ãèä¹ãé¦å ç®ï¼æ æ³ç®ï¼ãéªé©¼è¬ã鬼è¼ãè½èã鿣æ§ãéå
°ãéªä¸ä¸æè¿ãé»è±å¤¹ç«¹æ¡ãæè¥ã硫磺ãéé»ãé·å
¬è¤ãé¢ èãèè¦ãè¾é
¥ã

å¨çº¿åå
éç¥äº¬ä¸å è¡æ¢ç滴丸
ç¾å©é禾åº
æ®å®åº·å®£èºæ¢å½åå
æé³åå
æé³