2æ29æ¥ï¼å½å®¶ç¾ç
é¢é²æ§å¶å±åå¸ãä¸å½-ä¸çå«çç»ç»æ°åå ç¶ç
æ¯èºçï¼COVID-19ï¼èåè坿¥åãï¼å¯¹éè§é®é¢ã主è¦åç°ãä¸å½åå
¨çåºå¯¹æªæ½åä¸ä¸æ¥å·¥ä½è¿è¡äºéè¿°ï¼å¹¶ä¸å
¬å¸äºé¨åå®éªå®¤æ£éªãè¯æä¸ç
æ¯å¦ãç åçæ¹é¢è¯¦ç»çææ¯è°æ¥ç»æã

å
·ä½å
容å¦ä¸ï¼
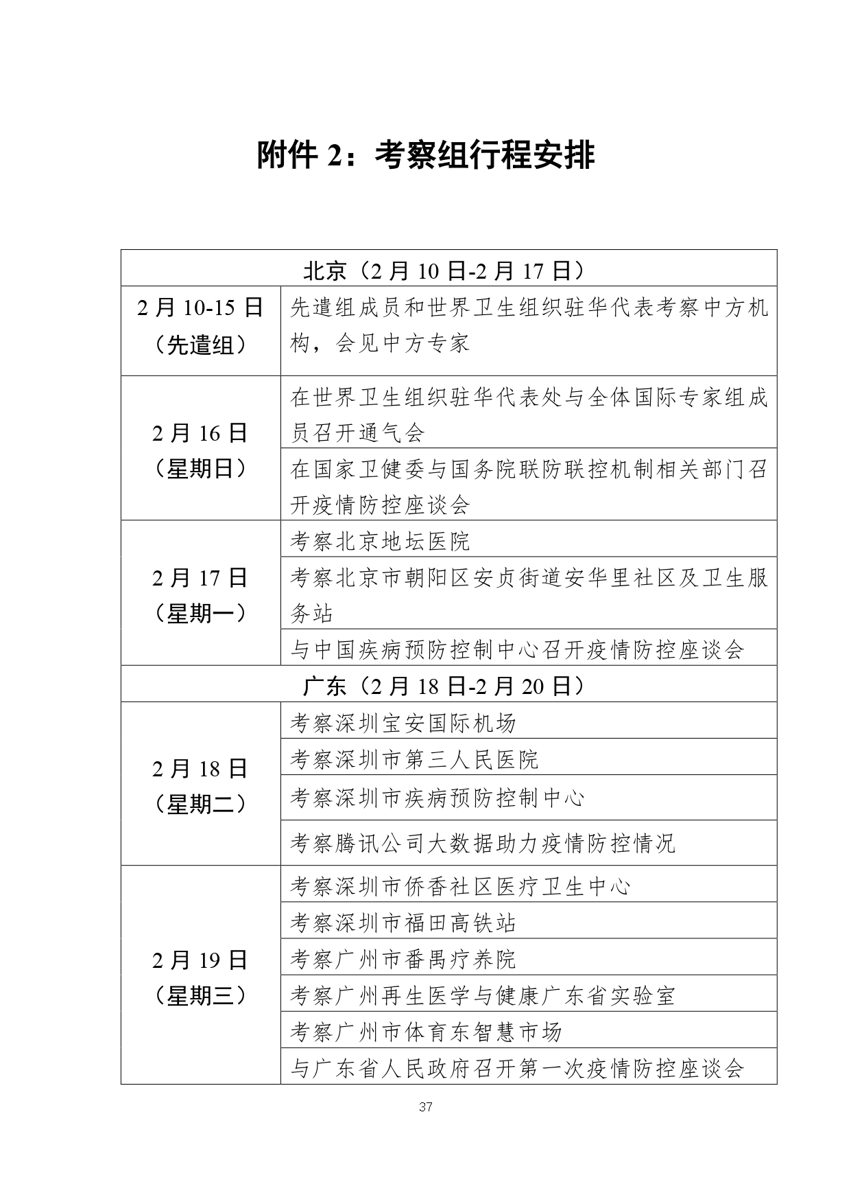
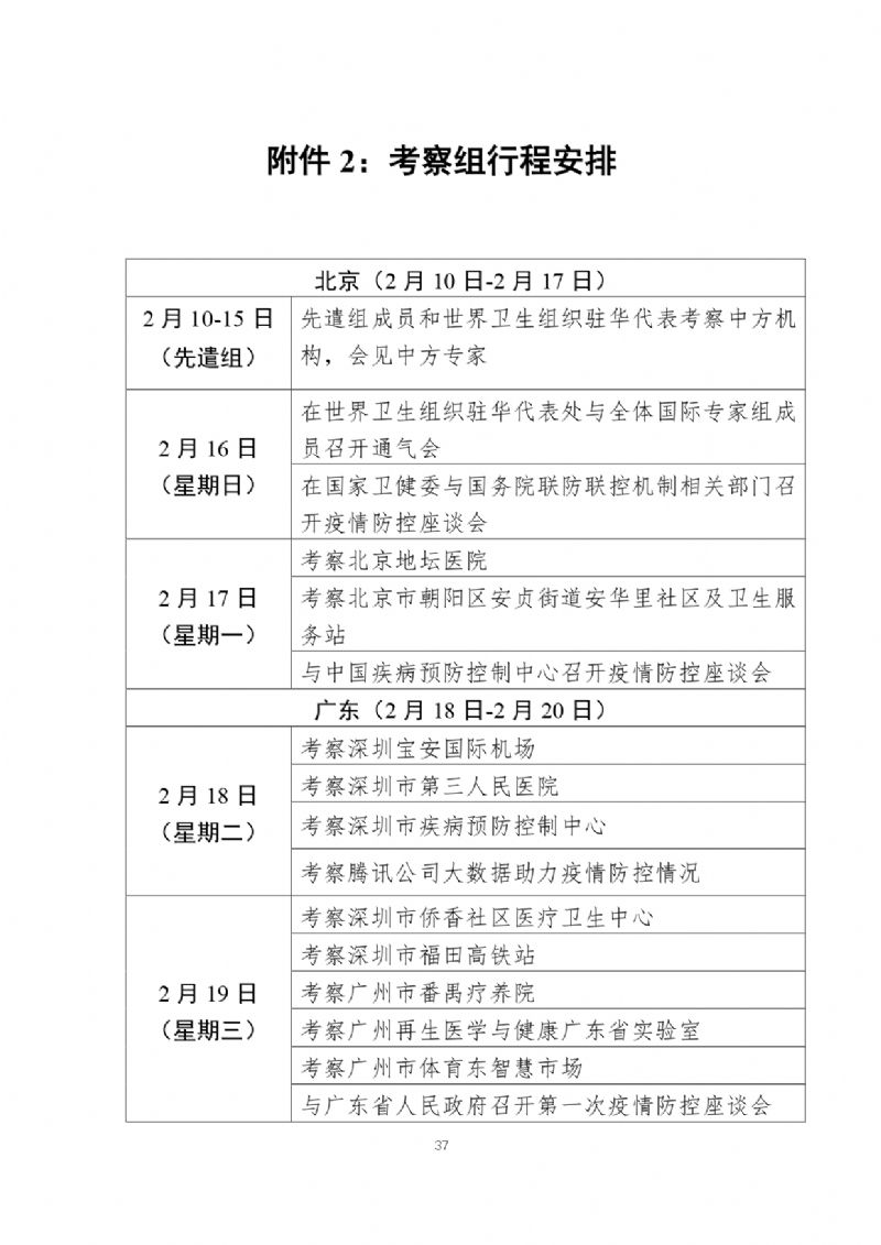
å¨çº¿åå
éç¥äº¬ä¸å è¡æ¢ç滴丸
ç¾å©é禾åº
æ®å®åº·å®£èºæ¢å½åå
æé³åå
æé³